40-V, dual-channel, bidirectional, ultraprecise current sense amp w/ picoamp IB & ENABLE in wcsp
Texas Instruments
RSS
Sample
- Darmowa próbka
- MPN:
- INA2191
- Producent:
- TEXAS INSTRUMENTS
- Dodany do bazy:
- Ostatnio widziany:
Sugerowane produkty dla ultraprecise
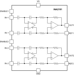
The INAx191 is a low-power, voltage-output, current-shunt monitor (also called a current-sense amplifier) that is commonly used for overcurrent protection, precision-current measurement for system optimization, or in closed-loop feedback circuits. This device can sense drops across shunts at common-mode voltages from –0.2 V to +40 V, independent of the supply voltage. The low input bias current of the INAx191 permits the use of larger current-sense resistors, and thus provides accurate current measurements in the µA range. Five fixed gains are available: 25 V/V, 50 V/V, 100 V/V, 200 V/V, or 500 V/V. The low offset voltage of the zero-drift architecture extends the dynamic range of the current measurement, and allows for smaller sense resistors with lower power loss while still providing accurate current measurements.
The INA191 operates from a single 1.7-V to 5.5-V power supply, drawing a maximum of 65 µA of supply current when enabled and only 100 nA when disabled. The device is specified over the operating temperature range of –40 °C to +125 °C, and offered in a DSBGA-6 (INA191) and DSBGA-12 (INA2191) packages.
Elecena nie prowadzi sprzedaży elementów elektronicznych, ani w niej nie pośredniczy.
Produkt pochodzi z oferty sklepu Texas Instruments