elecena.pl

35-V, 3.7-A H-bridge motor driver with integrated current regulation & current-sense feedback

Texas Instruments

35-V, 3.7-A H-bridge motor driver with integrated current regulation & current-sense feedback RSS Sample
  • Darmowa próbka
MPN:
DRV8231A
Producent:
TEXAS INSTRUMENTS
Dodany do bazy:
Ostatnio widziany:

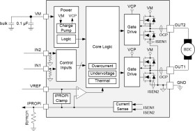
The DRV8231A device is an integrated motor driver with N-channel H-bridge, charge pump, current sense feedback, current regulation, and protection circuitry. The charge pump improves efficiency by supporting N-channel MOSFET half bridges and 100% duty cycle driving.

An internal current mirror architecture on the IPROPI pin implements current sensing and regulation. This eliminates the need for a large power shunt resistor, saving board area and reducing system cost. The IPROPI current-sense output allows a microcontroller to detect motor stall or changes in load conditions. The external voltage reference pin, VREF, determines the threshold of current regulation during start-up and stall events without interaction from a microcontroller.

A low-power sleep mode achieves ultra-low quiescent current draw by shutting down most of the internal circuitry. Internal protection features include supply undervoltage lockout, output overcurrent, and device overtemperature.

The DRV8231A is part of a family of devices which come in pin-to-pin, scalable RDS(on) and supply voltage options to support various loads and supply rails with minimal design changes. See Section 5 for information on the devices in this family. View the full portfolio of brushed motor drivers on ti.com.

Elecena nie prowadzi sprzedaży elementów elektronicznych, ani w niej nie pośredniczy.

Produkt pochodzi z oferty sklepu