elecena.pl

1-A Li-ion and LiFePO4 I²C programmable linear charger with regulated power path, WCSP package

Texas Instruments

1-A Li-ion and LiFePO4 I²C programmable linear charger with regulated power path, WCSP package RSS Sample
  • Darmowa próbka
MPN:
BQ25180
Producent:
TEXAS INSTRUMENTS
Dodany do bazy:
Ostatnio widziany:

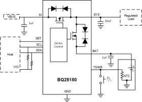
The BQ25180 is a linear battery charger IC focusing on small solution size and low quiescent current for extending battery life. The device is available in an 8-ball chipscale package which does not need HDI PCB process for fabrication thereby reducing the PCB cost. The device can support up to 1-A charging and system loads of up to 2.5 A.

The battery is charged using a standard Li-ion or LiFePO4 charge profile with three phases: precharge, constant current and constant voltage. Thermal regulation provides the maximum charge current while managing the device temperature. The charger is also optimized for battery to battery charging with 3-V minimum input voltage operation and can withstand 25-V absolute maximum line transients. The device integrates a single push-button input and reset circuitry to reduce the total solution footprint.

Elecena nie prowadzi sprzedaży elementów elektronicznych, ani w niej nie pośredniczy.

Produkt pochodzi z oferty sklepu