elecena.pl

0-V to 5-V input, precision voltage sensing reinforced isolated amplifier

Texas Instruments

0-V to 5-V input, precision voltage sensing reinforced isolated amplifier RSS Sample
  • Darmowa próbka
MPN:
AMC1351
Producent:
TEXAS INSTRUMENTS
Dodany do bazy:
Ostatnio widziany:

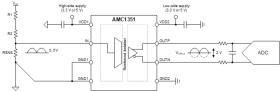
The AMC1351 is a precision, isolated amplifier with an output separated from the input circuitry by an isolation barrier that is highly resistant to magnetic interference. This barrier is certified to provide reinforced galvanic isolation of up to 5 kVRMS according to VDE V 0884-11 and UL1577, and supports a working voltage of up to 1.5 kVRMS.

The isolation barrier separates parts of the system that operate on different common-mode voltage levels and protects the low-voltage side from potentially harmful voltages and damage.

The high-impedance input of the AMC1351 is optimized for connection to high-impedance resistive dividers or other voltage signal sources with high output resistance. The excellent accuracy and low temperature drift supports accurate DC voltage sensing in DC/DC converters, frequency inverters, motor-drive, or other applications over the extended industrial temperature range from –40°C to +125°C.

Elecena nie prowadzi sprzedaży elementów elektronicznych, ani w niej nie pośredniczy.

Produkt pochodzi z oferty sklepu