elecena.pl

120V, 1.5A constant on-time buck converter

Texas Instruments

120V, 1.5A constant on-time buck converter RSS Sample
  • Darmowa próbka
MPN:
LMR71915
Producent:
TEXAS INSTRUMENTS
Dodany do bazy:
Ostatnio widziany:

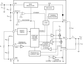
The LMR71915 and LMR71907 synchronous buck converters are designed to regulate over a wide input voltage range, minimizing the need for external surge suppression components. A minimum controllable on time of 30ns facilitates large step-down conversion ratios, enabling the direct step-down from a 48V nominal input to low-voltage rails for reduced system complexity and design cost. The LMR719xx operates during input voltage dips as low as 6V, at nearly 100% duty cycle if needed, making the device an excellent choice for wide input supply range industrial and high cell count battery pack applications.

With integrated high-side and low-side power MOSFETs, the LMR71915 delivers up to 1.5A of output current and the LMR71907 delivers up to 0.75A of output current. A constant on-time (COT) control architecture provides nearly constant switching frequency with excellent load and line transient response. The LMR719xx is available in FPWM or auto mode versions. FPWM mode provides forced CCM operation across the entire load range supporting isolated Fly-Buck converter applications. Auto mode enables ultra-low IQ and diode emulation mode operation for high light-load efficiency.

Elecena nie prowadzi sprzedaży elementów elektronicznych, ani w niej nie pośredniczy.

Produkt pochodzi z oferty sklepu