elecena.pl

Single Channel, 64-Position, Push-Button, ±8% Resistor Tolerance, Nonvolatile Digital Potentiometer

Analog Devices

Single Channel, 64-Position, Push-Button, ±8% Resistor Tolerance, Nonvolatile Digital Potentiometer RSS Sample
  • Darmowa próbka
MPN:
AD5116
Producent:
ANALOG DEVICES
Dodany do bazy:
Ostatnio widziany:
Zmiana ceny:
-100% (18.01.2025)
Poprzednia cena:
0.78

The AD5116 provides a nonvolatile digital potentiometer solution for 64-position adjustment applications, offering guaranteed low resistor tolerance errors of ±8% and up to ±6 mA current density in the A, B, and W pins. The low resistor tolerance, low nominal temperature coefficient, and high bandwidth simplify open-loop applications, as well as tolerance matching applications.

The new low A-W and B-W resistance feature minimizes the wiper resistance in the extremes of the resistor array to typically 45 Ω.

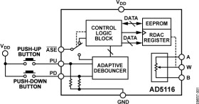
A simple push button interface allows manual control with just two external push button switches. The AD5116 is designed with a built-in adaptive debouncer that ignores invalid bounces due to contact bounce (commonly found in mechanical switches). The debouncer is adaptive, accommodating a variety of push buttons.

The AD5116 can automatically save the last wiper position into EEPROM, making it suitable for applications that require a power-up in the last wiper position, for example, audio equipment.

The AD5116 is available in a 2 mm × 2 mm 8-lead LFCSP package. The part is guaranteed to operate over the extended industrial temperature range of −40°C to +125°C.

APPLICATIONS

* Mechanical potentiometer replacement

* Portable electronics level adjustment

* Audio volume control

* Low resolution DAC

* LCD panel brightness and contrast control

* Programmable voltage to current conversion

* Programmable filters, delays, time constants

* Feedback resistor programmable power supply

* Sensor calibration

* Nominal resistor tolerance error: ±8% maximum

* Wiper current: ±6 mA

* Rheostat mode temperature coefficient: 35 ppm/°C

* Low power consumption: 2.5 μA max @ 2.7 V and 125°C

* Wide bandwidth: 4 MHz (5 kΩ option)

* Power-on EEPROM refresh time < 50 μs

Elecena nie prowadzi sprzedaży elementów elektronicznych, ani w niej nie pośredniczy.

Produkt pochodzi z oferty sklepu