elecena.pl

Dual 5 A, 20 V Synchronous Step-Down Regulator with Integrated High-Side MOSFET

Analog Devices

Dual 5 A, 20 V Synchronous Step-Down Regulator with Integrated High-Side MOSFET RSS Sample
  • Darmowa próbka
MPN:
ADP2325
Producent:
ANALOG DEVICES
Dodany do bazy:
Ostatnio widziany:
Zmiana ceny:
-100% (20.01.2025)
Poprzednia cena:
3.48

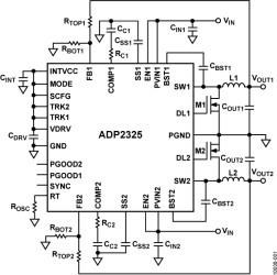
The ADP2325 is a full featured, dual output, step-down dc-to-dc regulator based on a current mode architecture. The ADP2325 integrates two high-side power MOSFETs and two low-side drivers for the external N-channel MOSFETs. The two pulse-width modulation (PWM) channels can be configured to deliver dual 5 A outputs or a parallel-to-single 10 A output. The regulator operates from input voltages of 4.5 V to 20 V, and the output voltage can be as low as 0.6 V.

The switching frequency can be programmed between 250 kHz and 1.2 MHz, or synchronized to an external clock to minimize interference in multirail applications. The dual PWM channels run 180° out of phase, thereby reducing input current ripple as well as reducing the size of the input capacitor.

The bidirectional synchronization pin can be programmed at a 60°, 90°, or 120° phase shift, providing the possibility for a stackable multiphase power solution.

The ADP2325 can be set to operate in pulse frequency modulation (PFM) mode at a light load for higher efficiency or in forced PWM for noise sensitive applications. External compensation and soft start provide design flexibility. Independent enable inputs and power-good outputs provide reliable power sequencing.

To enhance system reliability, the device includes undervoltage lockout (UVLO), overvoltage protection (OVP), overcurrent protection, and thermal shutdown.

The ADP2325 operates over the −40°C to +125°C junction temperature range and is available in a 32-lead LFCSPWQ package.

Applications

* Communications infrastructure

* Networking and servers

* Industrial and instrumentation

* Healthcare and medical

* Intermediate power rail conversion

* Input voltage: 4.5 V to 20 V

* ±1% output accuracy

* Integrated 48 mΩ typical high-side MOSFET

* Flexible output configuration

- Dual output: 5 A/5 A

- Parallel single output: 10 A

* Programmable switching frequency: 250 kHz to 1.2 MHz

* External synchronization input with programmable phase shift, or internal clock output

Elecena nie prowadzi sprzedaży elementów elektronicznych, ani w niej nie pośredniczy.

Produkt pochodzi z oferty sklepu