elecena.pl

High Efficiency Step-Down Switching Regulator Controllers

Analog Devices

High Efficiency Step-Down Switching Regulator Controllers RSS Sample
  • Darmowa próbka
MPN:
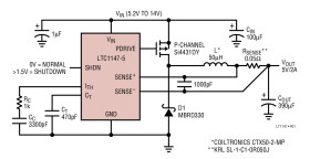
LTC1147
Producent:
ANALOG DEVICES
Dodany do bazy:
Ostatnio widziany:
Zmiana ceny:
-100% (17.01.2025)
Poprzednia cena:
3.70

The LTC1147 series are step-down switching regulator controllers featuring automatic BurstMode™ operation to maintain high efficiencies at low output currents. These devices drive an external P-channel power MOSFET at switching frequencies exceeding 400kHz using a constant off-time current mode architecture providing constant ripple current in the inductor.

The operating current level is user-programmable via an external current sense resistor. Wide input supply range allows operation from 3.5V to 14V (16V maximum). Constant off-time architecture provides low dropout regulation limited by only the RDS(ON) of the external MOSFET and resistance of the inductor and current sense resistor.

The LTC1147 series incorporates automatic power saving Burst Mode operation to reduce switching losses when load currents drop below the level required for continuous operation. Standby power is reduced to only 2mW at VIN = 10V (at IOUT = 0). Load currents in Burst Mode operation are typically 0mA to 300mA.

For applications where even higher efficiency is required, refer to the LTC1148 data sheet and Application Note 54.

Applications

* Notebook and Palmtop Computers

* Portable Instruments

* Battery-Operated Digital Devices

* Cellular Telephones

* DC Power Distribution Systems

* GPS Systems

* Very High Efficiency: Over 95% Possible

* Wide VIN Range: 3.5V to 16V

* Current Mode Operation for Excellent Line and Load Transient Response

* High Efficiency Maintained Over Three Decades of Output Current

* Low 160µA Standby Current at Light Loads

* Logic Controlled Micropower Shutdown: IQ <20µA

* Short-Circuit Protection

* Very Low Dropout Operation: 100% Duty Cycle

* High Efficiency in a Small Amount of Board Space

* Output Can Be Externally Held High in Shutdown

* Available in 8-Pin SO Package

Elecena nie prowadzi sprzedaży elementów elektronicznych, ani w niej nie pośredniczy.

Produkt pochodzi z oferty sklepu