elecena.pl

Backup Battery Controller with Programmable Output

Analog Devices

Backup Battery Controller with Programmable Output RSS Sample
  • Darmowa próbka
MPN:
LTC1558
Producent:
ANALOG DEVICES
Dodany do bazy:
Ostatnio widziany:

Not Recommended For New Designs. Contact Analog Devices for Potential Replacement.

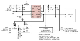
The LTC1558 is a backup battery controller that provides all the functions necessary to implement a backup power supply using a single NiCd cell. It includes a 1.2V boost converter, an intelligent 2-stage battery charger, automatic backup switching and a microprocessor reset generator. The boost converter uses a synchronous switching architecture to achieve a typical efficiency of 70%, ensuring maximum backup lifetime from a small NiCd cell.

The on-chip NiCd charger uses an internal gas gauge to minimize fast recharge time and prevent overcharging of the backup cell. The LTC1558 also provides a user programmable trickle charge current to compensate for self discharge losses in the backup cell.

The LTC1558’s automatic backup switching architecture requires minimum intervention from the host system and provides feedback to the host to minimize system loading in the backup state. Its internal VCC fault detector and reset generator eliminate the need for a separate microprocessor supervisory chip in most applications.

The LTC1558 is available in an SO-8, 16-lead GN or SO package.

Applications

* Notebook Computers

* Palmtop Computers/PDAs

* Portable Instruments

* Battery-Powered Systems

* Not Recommended For New Designs. Contact Analog Devices for Potential Replacement.

* Complete Battery Backup System in an SO-8, 16-Pin GN or SO Package

* Generates Adjustable Backup Voltage from a Single 1.2V NiCd Button Cell

* Automatic Main Supply to Backup Switching

* Minimum 100mW Output Power

* Automatic Fast Recharge of NiCd Battery

* Programmable NiCd Trickle Charge Current

* Smart NiCd Charger Minimizes Recharge Time and Maximizes System Efficiency After Backup

* On-Chip Power-On Reset

* Pushbutton Reset Input

* Reset Assertion Guaranteed at VCC = 1V

* Short-Circuit Protection

* Thermal Limiting

Elecena nie prowadzi sprzedaży elementów elektronicznych, ani w niej nie pośredniczy.

Produkt pochodzi z oferty sklepu