elecena.pl

Backup Battery Controller with Fixed Output

Analog Devices

Backup Battery Controller with Fixed Output RSS Sample
  • Darmowa próbka
MPN:
LTC1559
Producent:
ANALOG DEVICES
Dodany do bazy:
Ostatnio widziany:
Zmiana ceny:
-100% (21.01.2025)
Poprzednia cena:
3.76

Not Recommended For New Designs. Contact Analog Devices for Potential Replacement.

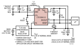
The LTC1559 is a backup battery controller that provides all the functions necessary to implement a backup 3.3V or 5V power supply using a single NiCd cell. It includes a 1.2V to 3.07V/4.63V boost converter, an intelligent 2-stage battery charger, automatic backup switching and a microprocessor reset generator. The boost converter uses a synchronous switching architecture to achieve a typical efficiency of 70%, ensuring maximum backup lifetime from a small NiCd cell.

The on-chip NiCd charger uses an internal gas gauge to minimize fast recharge time and prevent overcharging of the backup cell, thereby improving system efficiency and extending the life of the backup cell. The LTC1559 also provides a user programmable trickle charge current to compensate for self-discharge losses in the backup cell.

The LTC1559’s automatic backup switching scheme requires minimum intervention from the host system and provides feedback to the host to minimize system loading in the backup state. Its internal VCC fault detector and reset generator eliminate the need for a separate microprocessor supervisory chip in most applications.

The LTC1559 is available in an SO-8, 16-pin GN or SO package.

Applications

* Notebook Computers

* Palmtop Computers/PDAs

* Portable Instruments

* Battery-Powered Systems

*

Not Recommended For New Designs. Contact Analog Devices for Potential Replacement.

* Complete Battery Backup System in an SO-8, 16-Pin GN or SO Package

* Generates Fixed Backup Voltage (3.07V/4.63V) from a Single 1.2V NiCd Button Cell

* Automatic Main Supply to Backup Switching

* Minimum 100mW Output Power

* Automatic Fast Recharge of NiCd Battery

* Programmable NiCd Trickle Charge Current

Elecena nie prowadzi sprzedaży elementów elektronicznych, ani w niej nie pośredniczy.

Produkt pochodzi z oferty sklepu