elecena.pl

Single Supply, MicroPower Instrumentation Amplifier

Texas Instruments

Single Supply, MicroPower Instrumentation Amplifier RSS Sample
  • Darmowa próbka
MPN:
INA122
Producent:
TEXAS INSTRUMENTS
Dodany do bazy:
Ostatnio widziany:

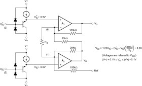
The INA122 is a precision instrumentation amplifier for accurate, low-noise differential signal acquisition. The two-op-amp design provides excellent performance with very low quiescent current (60µA), and is designed for portable instrumentation and data acquisition systems. The INA122 can be operated with single or dual power supplies from 2.2V to 36V.

A single external resistor sets gain from 5V/V to 10000V/V. Laser trimming provides very low offset voltage (250µV maximum), offset voltage drift (3µV/°C maximum) and excellent common-mode rejection.

Package options include 8-pin plastic DIP and SOIC surface-mount packages. Both packages are specified for the −40°C to +85°C temperature range.

Elecena nie prowadzi sprzedaży elementów elektronicznych, ani w niej nie pośredniczy.

Produkt pochodzi z oferty sklepu