elecena.pl

Dual, Low-Power, Single-Supply Wideband Operational Amplifier

Texas Instruments

Dual, Low-Power, Single-Supply Wideband Operational Amplifier RSS Sample
  • Darmowa próbka
MPN:
OPA2830
Producent:
TEXAS INSTRUMENTS
Dodany do bazy:
Ostatnio widziany:

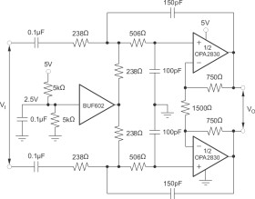
The OPA2830 is a dual, low-power, single-supply, wide-band, voltage-feedback amplifier designed to operate on a single 3V or 5V supply. The device also supports operation on ±5V or +10V supplies. The input range extends below the negative supply and to within 1.8V of the positive supply. Using complementary common-emitter outputs provides an output swing to within 25mV of either supply while driving 150Ω. High output drive current (±75mA) and low differential gain and phase errors also make this device an excellent choice for single-supply consumer video products.

Low distortion operation is provided by the high gain bandwidth product (100MHz) and slew rate (500V/µs), making the OPA2830 an excellent input buffer stage to 3V and 5V CMOS ADCs. Unlike other low-power, single-supply amplifiers, distortion performance improves as the signal swing decreases. A low 9.2nV/√Hz input voltage noise supports wide dynamic range operation.

The OPA2830 is available in an industry-standard SO-8 package. The OPA2830 is also available in a small VSSOP-8 package. For fixed-gain and line driver applications, consider the OPA2832.

Elecena nie prowadzi sprzedaży elementów elektronicznych, ani w niej nie pośredniczy.

Produkt pochodzi z oferty sklepu