elecena.pl

20V, 0.33A single channel relay low-side driver with integrated current regulation

Texas Instruments

20V, 0.33A single channel relay low-side driver with integrated current regulation RSS Sample
  • Darmowa próbka
MPN:
DRV110
Producent:
TEXAS INSTRUMENTS
Dodany do bazy:
Ostatnio widziany:

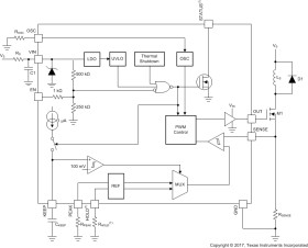
The DRV110 device is a PWM current controller for solenoids. The device is designed to regulate the current with a well-controlled waveform to reduce power dissipation. The solenoid current is ramped up fast to ensure opening of the valve or relay. After initial ramping, the solenoid current is kept at a peak value to ensure correct operation, after which the current is reduced to a lower hold level to avoid thermal problems and reduce power dissipation.

The peak current duration is set with an external capacitor. The peak and hold levels of the current ramp, as well as the PWM frequency, can independently be set with external resistors. External setting resistors can also be omitted if the default values for the corresponding parameters are suitable for the application.

The DRV110 device has an internal Zener diode that limits the supply at VIN to VZENER for applications that require a higher supply voltage. Using the internal Zener, the DRV110 can be powered from 120-V and 230-V AC supplies through a rectifier and current-limiting resistor. High DC voltages such as 48-V can also be accommodated this way.

Elecena nie prowadzi sprzedaży elementów elektronicznych, ani w niej nie pośredniczy.

Produkt pochodzi z oferty sklepu