elecena.pl

15V/±4A High-Efficiency PWM Power Driver

Texas Instruments

15V/±4A High-Efficiency PWM Power Driver RSS Sample
  • Darmowa próbka
MPN:
DRV595
Producent:
TEXAS INSTRUMENTS
Dodany do bazy:
Ostatnio widziany:

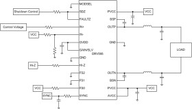
The DRV595 is a high-efficiency, high-current power driver ideal for driving a wide variety of loads in systems powered from 4.5V to 26V. PWM operation and low output stage on-resistance significantly decrease power dissipation in the amplifier.

The DRV595 advanced oscillator/PLL circuit employs multiple switching frequency options; this is achieved together with a Master/Slave option, making it possible to synchronize multiple devices.

The DRV595 is fully protected against faults with short-circuit, thermal, over-voltage, and under-voltage protection. Faults are reported back to the processor to prevent devices from being damaged during overload conditions.

Elecena nie prowadzi sprzedaży elementów elektronicznych, ani w niej nie pośredniczy.

Produkt pochodzi z oferty sklepu