elecena.pl

2.75-W, mono, analog input Class-D audio amp with fixed 2 V/V gain with short circuit auto-recovery

Texas Instruments

2.75-W, mono, analog input Class-D audio amp with fixed 2 V/V gain with short circuit auto-recovery RSS Sample
  • Darmowa próbka
MPN:
TPA2035D1
Producent:
TEXAS INSTRUMENTS
Dodany do bazy:
Ostatnio widziany:

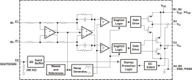
The TPA2035D1 is a 2.75-W high efficiency filter-free class-D audio power amplifier in an approximately 1.5-mm × 1.5-mm wafer chip scale package (WCSP) that requires only one external component. The pinout is the same as the TPA2010D1 (SLOS417) except that the external gain setting input resistors required by the TPA2010D1 are integrated into the fixed gain of the TPA2035D1.

Features like -75dB PSRR and improved RF-rectification immunity with a small PCB footprint (WCSP amplifier plus single decoupling cap) make the TPA2035D1 ideal for wireless handsets. A fast start-up time of 3.2 ms with minimal pop makes the TPA2035D1 ideal for PDA applications.

In wireless handsets, the earpiece, speaker phone, and melody ringer can each be driven by the TPA2035D1. The TPA2035D1 has a low 27-µV noise floor, A-weighted.

Elecena nie prowadzi sprzedaży elementów elektronicznych, ani w niej nie pośredniczy.

Produkt pochodzi z oferty sklepu