elecena.pl

1.8-W, mono, 2.7- to 9-V, analog input Class-AB audio amplifer

Texas Instruments

1.8-W, mono, 2.7- to 9-V, analog input Class-AB audio amplifer RSS Sample
  • Darmowa próbka
MPN:
LM4951
Producent:
TEXAS INSTRUMENTS
Dodany do bazy:
Ostatnio widziany:

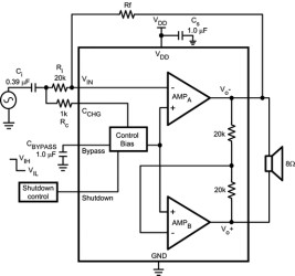
The LM4951 is an audio power amplifier primarily designed for demanding applications in Portable Handheld devices. It is capable of delivering 1.8W mono BTL to an 8Ω load, continuous average power, with less than 1% distortion (THD+N) from a 7.5VDC power supply.

Boomer audio power amplifiers were designed specifically to provide high quality output power with a minimal amount of external components. The LM4951 does not require bootstrap capacitors, or snubber circuits.

The LM4951 features a low-power consumption active-low shutdown mode. Additionally, the LM4951 features an internal thermal shutdown protection mechanism.

The LM4951 contains advanced click and pop circuitry that eliminates noises which would otherwise occur during turn-on and turn-off transitions.

The LM4951 is unity-gain stable and can be configured by external gain-setting resistors.

Elecena nie prowadzi sprzedaży elementów elektronicznych, ani w niej nie pośredniczy.

Produkt pochodzi z oferty sklepu