elecena.pl

20-W stereo, 41-W mono, 8- to 21.5-V, digital input open loop Class-D audio amplifier w/ 2.1 support

Texas Instruments

20-W stereo, 41-W mono, 8- to 21.5-V, digital input open loop Class-D audio amplifier w/ 2.1 support RSS Sample
  • Darmowa próbka
MPN:
TAS5731
Producent:
TEXAS INSTRUMENTS
Dodany do bazy:
Ostatnio widziany:

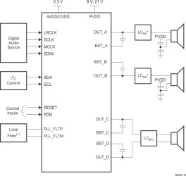
The TAS5731 is a 20-W, efficient, digital-audio stereo power amplifier for driving stereo bridge-tied speakers. One serial data input allows processing of up to two discrete audio channels and seamless integration to most digital audio processors and MPEG decoders. The device accepts a wide range of input data and data rates. A fully programmable data path routes these channels to the internal speaker drivers.

The TAS5731 is a slave-only device receiving all clocks from external sources. The TAS5731 operates with a PWM carrier between a 384-kHz switching rate and a 352-kHz switching rate, depending on the input sample rate. Oversampling combined with a fourth-order noise shaper provides a flat noise floor and excellent dynamic range from 20 Hz to 20 kHz.

Elecena nie prowadzi sprzedaży elementów elektronicznych, ani w niej nie pośredniczy.

Produkt pochodzi z oferty sklepu