Zero-drift, 100-µV offset, 12-nV/√Hz noise, RRO (scope gain) programmable gain amp with 10-ch mux
Texas Instruments
RSS
Sample
- Darmowa próbka
- MPN:
- PGA117
- Producent:
- TEXAS INSTRUMENTS
- Dodany do bazy:
- Ostatnio widziany:
Sugerowane produkty dla progmable
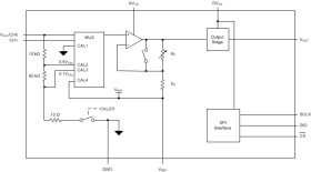
The PGA112 and PGA113 devices (binary and scope gains) offer two analog inputs, a three-pin SPI interface, and software shutdown in a 10-pin, VSSOP package. The PGA116 and PGA117 (binary and scope gains) offer 10 analog inputs, a SPI interface with daisy-chain capability, and hardware and software shutdown in a 20-pin TSSOP package.
All versions provide internal calibration channels for system-level calibration. The channels are tied to GND, 0.9 VCAL, 0.1 VCAL, and VREF, respectively. VCAL, an external voltage connected to Channel 0, is used as the system calibration reference. Binary gains are: 1, 2, 4, 8, 16, 32, 64, and 128; scope gains are: 1, 2, 5, 10, 20, 50, 100, and 200.
Elecena nie prowadzi sprzedaży elementów elektronicznych, ani w niej nie pośredniczy.
Produkt pochodzi z oferty sklepu Texas Instruments