2.4 GHz Dual Programmable Differential Amplifier with Gain Control
Texas Instruments
RSS
Sample
- Darmowa próbka
- MPN:
- LMH6882
- Producent:
- TEXAS INSTRUMENTS
- Dodany do bazy:
- Ostatnio widziany:
Sugerowane produkty dla of100
The LMH6882 is a high-speed, high-performance programmable differential amplifier. With a bandwidth of 2.4 GHz and high linearity of 42 dBm OIP3, the LMH6882 is suitable for a wide variety of signal conditioning applications.
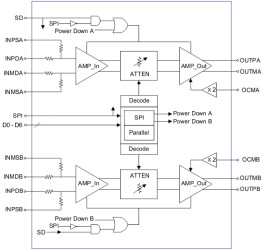
The LMH6882 programmable differential amplifier combines the best of both fully differential amplifiers and variable-gain amplifiers. The device offers superior noise and distortion performance over the entire gain range without external resistors, enabling the use of just one device and one design for multiple applications requiring different gain settings.
The LMH6882 is an easy-to-use amplifier that can replace both fully differential, fixed-gain amplifiers as well as variable-gain amplifiers. The LMH6882 requires no external gain-setting components and supports gain settings from 6 dB to 26 dB with small, accurate 0.25-dB gain steps. As shown in the adjacent voltage gain chart the gain steps are very accurate over the entire gain range. With an input impedance of 100 Ω, the LMH6882 is easy to drive from a variety of sources such as mixers or filters. The LMH6882 also supports 50-Ω single-ended signal sources and supports DC- and AC-coupled applications.
Parallel gain control allows the LMH6882 to be soldered down in a fixed-gain so that no control circuit is required. If dynamic gain control is desired, the LMH6882 can be changed with SPI™ serial commands or with the parallel pins.
The LMH6882 is fabricated in TIs CBiCMOS8 proprietary complementary silicon germanium process and is available in a space-saving, thermally enhanced 36-pin WQFN package. The same amplifier is offered in a single package as the LMH6881.
Elecena nie prowadzi sprzedaży elementów elektronicznych, ani w niej nie pośredniczy.
Produkt pochodzi z oferty sklepu Texas Instruments