elecena.pl

50-V, 5-A half bipolar stepper motor driver with 32-level current regulation

Texas Instruments

50-V, 5-A half bipolar stepper motor driver with 32-level current regulation RSS Sample
  • Darmowa próbka
MPN:
DRV8829
Producent:
TEXAS INSTRUMENTS
Dodany do bazy:
Ostatnio widziany:

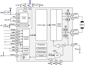
The DRV8829 is a brushed-DC motor or 1/2 bipolar stepper driver for industrial applications. The device ouptut stage consists of an N-channel power MOSFET H-bridge driver. The DRV8829 is capable of driving up to 5-A peak current or 3.5-A rms current (with proper printed-circuit-board ground plane for thermal dissipation and at 24 V and TA = 25°C).

The PH/EN pins provide a simple control interface. An internal sense amplifier allows for adjustable current control. A low-power sleep mode is provided for very low quiescent current standby using a dedicated nSLEEP pin. Current regulation decay mode can be set to slow, fast, or mixed decay.

Internal protection functions are provided for undervoltage, overcurrent, short-circuits, and overtemperature. Fault conditions are indicated by a nFAULT pin.

Elecena nie prowadzi sprzedaży elementów elektronicznych, ani w niej nie pośredniczy.

Produkt pochodzi z oferty sklepu