elecena.pl

12-V, 1.5-A dual H-bridge motor driver

Texas Instruments

12-V, 1.5-A dual H-bridge motor driver RSS Sample
  • Darmowa próbka
MPN:
DRV8835
Producent:
TEXAS INSTRUMENTS
Dodany do bazy:
Ostatnio widziany:

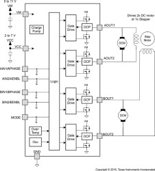
The DRV8835 provides an integrated motor driver solution for cameras, consumer products, toys, and other low-voltage or battery-powered motion control applications. The device has two H-bridge drivers, and drives two DC motors or one stepper motor, as well as other devices like solenoids. The output driver block for each consists of N-channel power MOSFETs configured as an H-bridge to drive the motor winding. An internal charge pump generates gate drive voltages.

The DRV8835 supplies up to 1.5-A of output current per H-bridge and operates on a motor power supply voltage from 0 V to 11 V, and a device power supply voltage of 2 V to 7 V.

PHASE/ENABLE and IN/IN interfaces are compatible with industry-standard devices.

Internal shutdown functions are provided for overcurrent protection, short circuit protection, undervoltage lockout, and overtemperature.

The DRV8835 is packaged in a tiny 12-pin WSON package (Eco-friendly: RoHS and no Sb/Br).

For all available packages, see the orderable addendum at the end of the data sheet.

Elecena nie prowadzi sprzedaży elementów elektronicznych, ani w niej nie pośredniczy.

Produkt pochodzi z oferty sklepu