elecena.pl

90dB SNR Low-Power Stereo Audio ADC With Microphone Bias, ALC, Sound Effect, Notch Filter

Texas Instruments

90dB SNR Low-Power Stereo Audio ADC With Microphone Bias, ALC, Sound Effect, Notch Filter RSS Sample
  • Darmowa próbka
MPN:
PCM1870A
Producent:
TEXAS INSTRUMENTS
Dodany do bazy:
Ostatnio widziany:

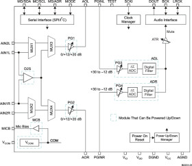
The PCM1870A is a low-power stereo ADC designed for portable digital audio applications, with line-input amplifier, boost amplifier, microphone bias, programmable gain control, sound effects, and auto level control (ALC). It is available in a 24-DSBGA (2.49-mm × 3.49-mm) package to save footprint. The PCM1870A accepts right-justified, left-justified, I2S, and DSP formats, providing easy interfacing to audio DSP and encoder chips. Sampling rates up to 50 kHz are supported. The user-programmable functions are accessible through a 2- or 3-wire serial control port.

Elecena nie prowadzi sprzedaży elementów elektronicznych, ani w niej nie pośredniczy.

Produkt pochodzi z oferty sklepu