elecena.pl

3.2-W, stereo, analog input Class-AB audio amplifier & advanced DC volume control

Texas Instruments

3.2-W, stereo, analog input Class-AB audio amplifier & advanced DC volume control RSS Sample
  • Darmowa próbka
MPN:
TPA6012A4
Producent:
TEXAS INSTRUMENTS
Dodany do bazy:
Ostatnio widziany:

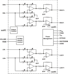
The TPA6012A4 is a stereo audio power amplifier that drives 3 W/channel of continuous RMS power into a 3- load. Advanced dc volume control minimizes external components and allows BTL (speaker) volume control and SE (headphone) volume control. LCD monitors and notebook benefit from the integrated feature set that minimizes external components without sacrificing functionality.

To simplify design, the speaker volume level is adjusted by applying a dc voltage to the VOLUME terminal. To ensure a smooth transition between active and shutdown modes, a fade mode ramps the volume up and down.

The 24-pin PowerPAD package (PWP) enchances thermal performance.

Elecena nie prowadzi sprzedaży elementów elektronicznych, ani w niej nie pośredniczy.

Produkt pochodzi z oferty sklepu