2-W, stereo Class-AB speaker & headphone amplifier, 3.3-V LDO, active low enable & 10-21 dB gain
Texas Instruments
RSS
Sample
- Darmowa próbka
- MPN:
- TPA6041A4
- Producent:
- TEXAS INSTRUMENTS
- Dodany do bazy:
- Ostatnio widziany:
Sugerowane produkty dla tpa6041a4
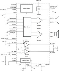
The TPA6041A4 is a stereo audio power amplifier and DirectPath™ headphone amplifier in a thermally enhanced, space-saving, 32-pin QFN package. The speaker amplifier is capable of driving 2.1 W per channel continuously into 4- loads at 5 V. The headphone amplifier achieves a minimum of 85 mW at 1% THD+N from a 5-V supply. A built-in internal 4-step gain control for the speaker amplifier and a fixed -1.5 V/V gain for the headphone amplifier minimizes external components needed.
Independent shutdown control and dedicated inputs for the speaker and headphone allow the TPA6041A4 to simultaneously drive both headphones and internal speakers. Differential inputs to the speaker amplifiers offer superior power-supply and common-mode noise rejection.
Elecena nie prowadzi sprzedaży elementów elektronicznych, ani w niej nie pośredniczy.
Produkt pochodzi z oferty sklepu Texas Instruments