elecena.pl

16-bit, 1-ch, Low-Power Analog Front END (AFE) for ECG Applications

Texas Instruments

16-bit, 1-ch, Low-Power Analog Front END (AFE) for ECG Applications RSS Sample
  • Darmowa próbka
MPN:
ADS1191
Producent:
TEXAS INSTRUMENTS
Dodany do bazy:
Ostatnio widziany:

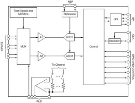
The ADS1191/2 are a family of multichannel, simultaneous sampling, 16-bit, delta-sigma (ΔΣ) analog-to-digital converters (ADCs) with a built-in programmable gain amplifier (PGA), internal reference, and an onboard oscillator.

The ADS1191/2 incorporate all of the features that are commonly required in portable, low-power medical electrocardiogram (ECG), sports, and fitness applications.

With its high levels of integration and exceptional performance, the ADS1191/2 family enables the creation of scalable medical instrumentation systems at significantly reduced size, power, and overall cost.

The ADS1191/2 have a flexible input multiplexer per channel that can be independently connected to the internally-generated signals for test, temperature, and lead-off detection. Additionally, any configuration of input channels can be selected for derivation of the right leg drive (RLD) output signal. The ADS1191/2 operate at data rates up to 8 kSPS. Lead-off detection can be implemented internal to the device, using the device internal excitation current sink/source.

The devices are packaged in a 5-mm × 5-mm, 32-pin thin quad flat pack (TQFP). Operating temperature is specified from –40°C to +85°C.

Elecena nie prowadzi sprzedaży elementów elektronicznych, ani w niej nie pośredniczy.

Produkt pochodzi z oferty sklepu