elecena.pl

8-Bit 37.9 kSPS ADC Serial Out, Ratiometric Op or Vcc Ref, TTL/MOS Input & Output Compatible, 8 Ch.

Texas Instruments

8-Bit 37.9 kSPS ADC Serial Out, Ratiometric Op or Vcc Ref, TTL/MOS Input & Output Compatible, 8 Ch. RSS Sample
  • Darmowa próbka
MPN:
TLV0838
Producent:
TEXAS INSTRUMENTS
Dodany do bazy:
Ostatnio widziany:

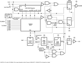
These devices are 8-bit successive-approximation analog-to-digital converters, each with an input-configurable multichannel multiplexer and serial input/output. The serial input/output is configured to interface with standard shift registers or microprocessors. Detailed information on interfacing with most popular microprocessors is readily available from the factory.

The TLV0834 (4-channel) and TLV0838 (8-channel) multiplexer is software-configured for single-ended or differential inputs as well as pseudodifferential input assignments. The differential analog voltage input allows for common-mode rejection or offset of the analog zero input voltage value. In addition, the voltage reference input can be adjusted to allow encoding of any smaller analog voltage span to the full 8 bits of resolution.

The TLV0834C and TLV0838C are characterized for operation from 0°C to 70°C. The TLV0834I and TLV0838I are characterized for operation from -40°C to 85°C.

Elecena nie prowadzi sprzedaży elementów elektronicznych, ani w niej nie pośredniczy.

Produkt pochodzi z oferty sklepu