elecena.pl

Enhanced Product Digital-To-Analog Converter With Power Down

Texas Instruments

Enhanced Product Digital-To-Analog Converter With Power Down RSS Sample
  • Darmowa próbka
MPN:
TLV5618A-EP
Producent:
TEXAS INSTRUMENTS
Dodany do bazy:
Ostatnio widziany:

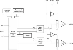
The TLV5618A is a dual 12-bit voltage output DAC with a flexible 3-wire serial interface. The serial interface is compatible with TMS320, SPI™, QSPI™, and Microwire™ serial ports. It is programmed with a 16-bit serial string containing 4 control and 12 data bits.

The resistor string output voltage is buffered by an x2 gain rail-to-rail output buffer. The buffer features a Class-AB output stage to improve stability and reduce settling time. The programmable settling time of the DAC allows the designer to optimize speed versus power dissipation.

Implemented with a CMOS process, the device is designed for single supply operation from 2.7 V to 5.5 V. It is available in an 8-pin SOIC package.

The TLV5618AM is characterized for operation from –55°C to 125°C.

Elecena nie prowadzi sprzedaży elementów elektronicznych, ani w niej nie pośredniczy.

Produkt pochodzi z oferty sklepu