elecena.pl

Low-power, 8-Bit DAC with high-speed I2C Input

Texas Instruments

Low-power, 8-Bit DAC with high-speed I2C Input RSS Sample
  • Darmowa próbka
MPN:
DAC5571
Producent:
TEXAS INSTRUMENTS
Dodany do bazy:
Ostatnio widziany:

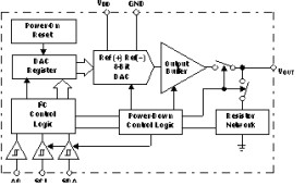
The DAC5571 is a low-power, single-channel, 8-bit buffered voltage output DAC. Its on-chip precision output amplifier allows rail-to-rail output swing to be achieved. The DAC5571 utilizes an I2C-compatible, two-wire serial interface that operates at clock rates up to 3.4 Mbps with address support of up to two DAC5571s on the same data bus.

The output voltage range of the DAC is 0 V to VDD. The DAC5571 incorporates a power-on-reset circuit that ensures that the DAC output powers up at zero volts and remains there until a valid write to the device takes place. The DAC5571 contains a power-down feature, accessed via the internal control register, that reduces the current consumption of the device to 50 nA at 5 V.

The low-power consumption of this part in normal operation makes it ideally suited for portable battery operated equipment. The power consumption is less than 0.7 mW at VDD = 5 V reducing to 1 µW in power-down mode.

DAC7571/6571/5571 are 12/10/8-bit, single-channel I2C DACs from the same family. DAC7574/6574/5574 and DAC7573/6573/5573 are 12/10/8-bit quad-channel I2C DACs. Also see DAC8571/8574 for single/quad-channel, 16-bit I2C DACs.

Elecena nie prowadzi sprzedaży elementów elektronicznych, ani w niej nie pośredniczy.

Produkt pochodzi z oferty sklepu