elecena.pl

Automotive Catalog EMC-Optimized CAN Transceiver

Texas Instruments

Automotive Catalog EMC-Optimized CAN Transceiver RSS Sample
  • Darmowa próbka
MPN:
SN65HVD1040A-Q1
Producent:
TEXAS INSTRUMENTS
Dodany do bazy:
Ostatnio widziany:

The SN65HVD1040A device meets or exceeds the specifications of the ISO 11898 standard for use in applications employing a Controller Area Network (CAN). The device is qualified for use in automotive applications.

As a CAN transceiver, this device provides differential transmit capability to the bus and differential receive capability to a CAN controller at signaling rates up to 1 megabit per second (Mbps)(1).

Designed for operation in especially harsh environments, the SN65HVD1040A-Q1 features cross-wire, overvoltage, and loss of ground protection from –27 V to 40 V, overtemperature protection, a –12-V to 12-V common-mode range, and can withstand voltage transients according to ISO 7637.

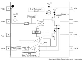
STB (pin 8) provides two different modes of operation: high-speed mode or low-current standby mode. The high-speed mode of operation is selected by connecting STB (pin 8) to ground.

If a high logic level is applied to the STB pin of the SN65HVD1040A-Q1, the device enters a low-current standby mode, while the receiver remains active in a low-power bus-monitor standby mode.

In the low-current standby mode, a dominant bit greater than 5 µs on the bus is passed by the bus-monitor circuit to the receiver output. The local protocol controller may then reactivate the device when it needs to transmit to the bus.

A dominant time-out circuit in the SN65HVD1040A-Q1 prevents the driver from blocking network communication with a hardware or software failure. The time-out circuit is triggered by a falling edge on TXD (pin 1). If no rising edge is seen before the time-out constant of the circuit expires, the driver is disabled. The circuit is then reset by the next rising edge on TXD.

SPLIT (pin 5) is available as a VCC/2 common-mode bus voltage bias for a split-termination network (see Application and Implementation).

Elecena nie prowadzi sprzedaży elementów elektronicznych, ani w niej nie pośredniczy.

Produkt pochodzi z oferty sklepu