Industrial CAN Transceiver
Texas Instruments
RSS
Sample
- Darmowa próbka
- MPN:
- SN55HVD251
- Producent:
- TEXAS INSTRUMENTS
- Dodany do bazy:
- Ostatnio widziany:
Sugerowane produkty dla hvd251
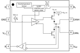
The HVD251 is intended for use in applications employing the Controller Area Network (CAN) serial communication physical layer in accordance with the ISO 11898 Standard. The HVD251 provides differential transmit capability to the bus and differential receive capability to a CAN controller at speeds up to 1 megabits per second (Mbps).
Designed for operation in harsh environments, the device features cross-wire, overvoltage and loss of ground protection to ±36 V. Also featured are overtemperature protection as well as –7-V to 12-V common-mode range, and tolerance to transients of ±200 V. The transceiver interfaces the single-ended CAN controller with the differential CAN bus found in industrial, building automation, and automotive applications.
Rs, pin 8, selects one of three different modes of operation: high-speed, slope control, or low-power mode. The high-speed mode of operation is selected by connecting pin 8 to ground, allowing the transmitter output transistors to switch as fast as possible with no limitation on the rise and fall slope. The rise and fall slope can be adjusted by connecting a resistor to ground at pin 8; the slope is proportional to the pins output current. Slope control with an external resistor value of 10 kΩ gives about 15-V / µs slew rate; 100 kΩ gives about 2-V/µs slew rate.
If a high logic level is applied to the Rs pin 8, the device enters a low-current standby mode where the driver is switched off and the receiver remains active. The local protocol controller returns the device to the normal mode when it transmits to the bus.
Elecena nie prowadzi sprzedaży elementów elektronicznych, ani w niej nie pośredniczy.
Produkt pochodzi z oferty sklepu Texas Instruments