10.3-Gbps dual-port mux & fanout buffer
Texas Instruments
RSS
Sample
- Darmowa próbka
- MPN:
- DS100MB203
- Producent:
- TEXAS INSTRUMENTS
- Dodany do bazy:
- Ostatnio widziany:
Sugerowane produkty dla ds100mb203
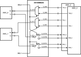
The DS100MB203 device is a dual port 2:1 multiplexer and 1:2 switch or fan-out buffer with signal conditioning suitable for 10GE, 10G-KR (802.3ap), Fibre Channel, PCIe, Infiniband, SATA3/SAS2 and other high-speed bus applications with data rates up to 10.3125 Gbps.
The continuous time linear equalizer (CTLE) of the receiver provides necessary boost to compensate up to 40” FR-4 or 10m cable (AWG-24) at 10.3125 Gbps - This on-chip feature eliminates the need for external signal conditioners. The transmitter features a programmable amplitude voltage levels to be selectable from 600 mVp-p to 1300 mVp-p and De-Emphasis of up to 12 dB.
The DS100MB203 can be configured to support PCIe, SAS/SATA, 10G-KR or other signaling protocols. When operating in 10G-KR and PCIe Gen-3 mode, the DS100MB203 transparently allows the host controller and the end point to optimize the full link and negotiate transmit equalizer coefficients. This seamless management of the link training protocol ensures system level interoperability with minimum latency.
The programmable settings can be applied through pin settings, SMBus (I2C) protocol or loaded directly from an external EEPROM. When operating in the EEPROM mode, the configuration information is automatically loaded on power up, which eliminates the need for an external microprocessor or software driver.
Elecena nie prowadzi sprzedaży elementów elektronicznych, ani w niej nie pośredniczy.
Produkt pochodzi z oferty sklepu Texas Instruments