50V 7-channel Darlington transistor array with 15V input capability
Texas Instruments
RSS
Sample
- Darmowa próbka
- MPN:
- ULN2004A
- Producent:
- TEXAS INSTRUMENTS
- Dodany do bazy:
- Ostatnio widziany:
Sugerowane produkty dla sn75469
The ULx200xA devices are high-voltage, high-current Darlington transistor arrays. Each consists of seven NPN Darlington pairs that feature high-voltage outputs with common-cathode clamp diodes for switching inductive loads.
The collector-current rating of a single Darlington pair is 500mA. The Darlington pairs can be paralleled for higher current capability. Applications include relay drivers, hammer drivers, lamp drivers, display drivers (LED and gas discharge), line drivers, and logic buffers. For 100V (otherwise interchangeable) versions of the ULx2003A devices, see the SLRS023 data sheet for the SN75468 and SN75469 devices.
The ULN2002A device is designed specifically for use with 14V to 25V PMOS devices. Each input of this device has a Zener diode and resistor in series to control the input current to a safe limit. The ULx2003A devices have a 2.7kΩ series base resistor for each Darlington pair for operation directly with TTL or 5V CMOS devices.
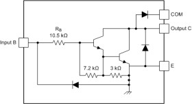
The ULx2004A devices have a 10.5kΩ series base resistor to allow operation directly from CMOS devices that use supply voltages of 6V to 15V. The required input current of the ULx2004A device is below that of the ULx2003A devices, and the required voltage is less than that required by the ULN2002A device.
Elecena nie prowadzi sprzedaży elementów elektronicznych, ani w niej nie pośredniczy.
Produkt pochodzi z oferty sklepu Texas Instruments