elecena.pl

16-bit 2.5- to 5.5-V I2C/SMBus I/O expander with interrupt

Texas Instruments

16-bit 2.5- to 5.5-V I2C/SMBus I/O expander with interrupt RSS Sample
  • Darmowa próbka
MPN:
PCF8575
Producent:
TEXAS INSTRUMENTS
Dodany do bazy:
Ostatnio widziany:

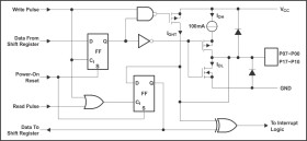
This 16-bit I/O expander for the two-line bidirectional bus (I2C) is designed for 2.5V to 5.5V VCC operation.

The PCF8575 device provides general-purpose remote I/O expansion for most microcontroller families by way of the I2C interface [serial clock (SCL), serial data (SDA)].

The device features a 16-bit quasi-bidirectional input/output (I/O) port (P07–P00, P17–P10), including latched outputs with high-current drive capability for directly driving LEDs. Each quasi-bidirectional I/O can be used as an input or output without the use of a data-direction control signal. At power on, the I/Os are high. In this mode, only a current source to VCC is active.

Elecena nie prowadzi sprzedaży elementów elektronicznych, ani w niej nie pośredniczy.

Produkt pochodzi z oferty sklepu