elecena.pl

7-channel Integrated ESD solution for -VGA Port with Integrated level shifter and Matching Impedance

Texas Instruments

7-channel Integrated ESD solution for -VGA Port with Integrated level shifter and Matching Impedance RSS Sample
  • Darmowa próbka
MPN:
TPD7S019
Producent:
TEXAS INSTRUMENTS
Dodany do bazy:
Ostatnio widziany:

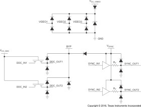
The TPD7S019 device is an integrated electrostatic discharge (ESD) circuit protection solution for VGA and DVI-I connectors. It integrates transient voltage suppression (TVS) protection diodes for VIDEO, DDC and SYNC signals and meets the IEC61000-4-2 standard for ±8-kV contact ESD protection. The TVS diodes only add low capacitances to help signals run at high-speed. It also provides level-shifting for the DDC signals saving external level-shifters. Two noninverting drivers on HSYNC and VSYNC convert TTL input levels to CMOS output levels and each buffer has a series termination resistor connected to the SYNCOUT pin, eliminating the external termination resistors. Three supply lines control the power rails of the VIDEO, DDC and SYNC channels to facilitate interfacing with low voltage video controller ICs in mixed supply-voltage environments. The TPD7S019 comes with two package options. The 16-pin RSV is compact and space-saving. The 16-pin DBQ package and pinout are optimized for easy board layout.

This ESD protection product is a good solution to protect the VGA and DVI-I ports for desktop and laptop PCs, set top boxes, TVs and monitors.

Elecena nie prowadzi sprzedaży elementów elektronicznych, ani w niej nie pośredniczy.

Produkt pochodzi z oferty sklepu