elecena.pl

0.8-V to 16.5-V 1.2A IQ 290-uA Igate source N+1 and OR-ing power rail controller

Texas Instruments

0.8-V to 16.5-V 1.2A IQ 290-uA Igate source N+1 and OR-ing power rail controller RSS Sample
  • Darmowa próbka
MPN:
TPS2410
Producent:
TEXAS INSTRUMENTS
Dodany do bazy:
Ostatnio widziany:

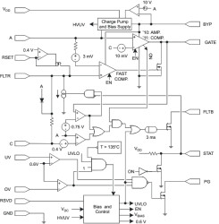
The TPS241x controller, in conjunction with an external N-channel MOSFET, emulates the function of a low forward-voltage diode. The device can be used to combine multiple power supplies to a common bus in an N+1 configuration, or to combine redundant input power buses. The TPS2410 provides a linear turn-on control while the TPS2411 has an on/off control method.

Applications for the TPS2410x include a wide range of systems including servers and telecom. These applications often have either N+1 redundant power supplies, redundant power buses, or both. These redundant power sources must have the equivalent of a diode OR to prevent reverse current during faults and hotplug. A TPS241x and N-channel MOSFET provide this function with less power loss than a schottky diode.

Accurate voltage sensing, programmable fast turn-off threshold, and input filtering allow operations to be tailored for a wide range of implementations and bus characteristics.

A number of monitoring features are provided to indicate voltage bus UV/OV, ON/OFF state, and a shorted MOSFET gate.

Elecena nie prowadzi sprzedaży elementów elektronicznych, ani w niej nie pośredniczy.

Produkt pochodzi z oferty sklepu