elecena.pl

2-ch, 5.5-V, 6-A, 16-mΩ, load switch with adj. rise time and output discharge

Texas Instruments

2-ch, 5.5-V, 6-A, 16-mΩ, load switch with adj. rise time and output discharge RSS Sample
  • Darmowa próbka
MPN:
TPS22966
Producent:
TEXAS INSTRUMENTS
Dodany do bazy:
Ostatnio widziany:

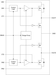
The TPS22966 is a small, low RON, dual-channel load switch with controlled turnon. The device contains two N-channel MOSFETs that can operate over an input voltage range of 0.8 V to 5.5 V and can support a maximum continuous current of 6 A per channel. Each switch is independently controlled by an on and off input (ON1 and ON2), which can interface directly with low-voltage control signals. In TPS22966, a 220-Ω on-chip load resistor is added for quick-output discharge when switch is turned off.

The TPS22966 is available in a small, space-saving 2-mm × 3-mm 14-SON package (DPU) with integrated thermal pad allowing for high power dissipation. The device is characterized for operation over the free-air temperature range of –40°C to +105°C.

Elecena nie prowadzi sprzedaży elementów elektronicznych, ani w niej nie pośredniczy.

Produkt pochodzi z oferty sklepu