I2C 1cell 2.5A Buck battery charger with dual-input, Power Path and no WD
Texas Instruments
RSS
Sample
- Darmowa próbka
- MPN:
- BQ24160A
- Producent:
- TEXAS INSTRUMENTS
- Dodany do bazy:
- Ostatnio widziany:
Sugerowane produkty dla bq24163
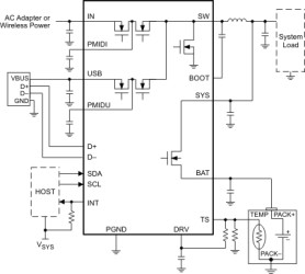
The BQ24160, BQ24160A, BQ24161, BQ24161B, BQ24163, and BQ24168 are highly integrated single-cell Li-ion battery charger and system power path management devices targeted for space-limited, portable applications with high-capacity batteries. The single-cell charger has dual inputs which allow operation from either a USB port or a higher-power input supply (that is, AC adapter or wireless charging input) for a versatile solution. The two inputs are fully isolated from each other and are easily selectable using the I2C interface.
The power path management feature allows the BQ2416xx to power the system from a high-efficiency DC-DC converter while simultaneously and independently charging the battery. The power path management architecture enables the system to run with a defective or absent battery pack and enables instant system turnon even with a totally discharged battery or no battery.
Elecena nie prowadzi sprzedaży elementów elektronicznych, ani w niej nie pośredniczy.
Produkt pochodzi z oferty sklepu Texas Instruments