elecena.pl

I2C controlled 4.5A single cell USB/Adaptor charger w/ Narrow VDC Power Path and JEITA

Texas Instruments

I2C controlled 4.5A single cell USB/Adaptor charger w/ Narrow VDC Power Path and JEITA RSS Sample
  • Darmowa próbka
MPN:
BQ24193
Producent:
TEXAS INSTRUMENTS
Dodany do bazy:
Ostatnio widziany:

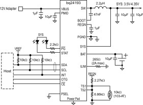
The bq24193 is a highly-integrated switch-mode battery charge management and system power path management device for single cell Li-Ion and Li-polymer batteries in a wide range of tablet and other portable devices.

Its low impedance power path optimizes switch-mode operation efficiency, reduces battery charging time and extends battery life during discharging phase. The I2C serial interface with charging and system settings makes the device a truly flexible solution.

The device supports a wide range of input sources, including standard USB host port, USB charging port and high power DC adapter. The bq24193 takes the result from detection circuit in the system, such as USB PHY device. The bq24193 is compliant with USB 2.0 and USB 3.0 power spec with input current and voltage regulation. Meanwhile, the bq24193 meets USB On-the-Go operation power rating specification by supplying 5 V on VBUS with current limit up to 1.3 A.

The power path management regulates the system slightly above battery voltage but does not drop below 3.5-V minimum system voltage (programmable). With this feature, the system maintains operation even when the battery is completely depleted or removed. When the input current limit or voltage limit is reached, the power path management automatically reduces the charge current to zero. As the system load continues to increase, the power path discharges the battery until the system power requirement is met. This supplement mode operation prevents overloading the input source.

The device initiates and completes a charging cycle without software control. It automatically detects the battery voltage and charges the battery in three phases: pre-conditioning, constant current and constant voltage. At the end of the charging cycle, the charger automatically terminates when the charge current is below a preset limit in the constant voltage phase. When the full battery falls below the recharge threshold, the charger will automatically start another charging cycle.

The device provide various safety features for battery charging and system operation, including dual pack negative thermistor monitoring, charging safety timer and over-voltage/over-current protections. The bq24193 also supports JEITA guideline compliant temperature profile. The thermal regulation reduces charge current when the junction temperature exceeds 120°C (programmable).

The STAT output reports the charging status and any fault conditions. The PG output in the bq24193 indicates if a good power source is present.The INT immediately notifies the host when a fault occurs.

The bq24193 is available in a 24-pin, 4.00 x 4.00 mm2 thin VQFN package.

Elecena nie prowadzi sprzedaży elementów elektronicznych, ani w niej nie pośredniczy.

Produkt pochodzi z oferty sklepu