elecena.pl

Standalone 1-3 cell Buck battery charger for Li-ion and Super capacitor

Texas Instruments

Standalone 1-3 cell Buck battery charger for Li-ion and Super capacitor RSS Sample
  • Darmowa próbka
MPN:
BQ24130
Producent:
TEXAS INSTRUMENTS
Dodany do bazy:
Ostatnio widziany:

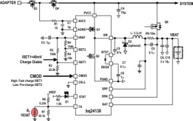
The bq24130 is an integrated host-controlled Li-ion and Li-polymer switch-mode battery charge controllers with two integrated N-channel power MOSFETs. It offers a constant-frequency synchronous PWM controller with high accuracy regulation of charge current and voltage. The fast charge and precharge current can be either hardwired with resistors or programmed by system power management microcontroller using a DAC or GPIOs. Battery remote sensing provides accurate charge voltage regulation.

The bq24130 monitors the battery pack temperature to allow charger only in a preset temperature window. The thermal regulation loop reduces the charge current to maintain the junction temperature of 120ºC during operation.

The bq24130 automatically enters a low-quiescent current sleep mode when the input voltage falls below the battery voltage. The bq24130 charges one, two or three cell (selected by CELL pin), supporting up to 4 A charge current. The bq24130 is available in a 20-pin, 3.5 x 4.5 mm2 thin QFN package.

Elecena nie prowadzi sprzedaży elementów elektronicznych, ani w niej nie pośredniczy.

Produkt pochodzi z oferty sklepu