elecena.pl

Fully Integrated Switch-Mode 1-Cell Li-Ion Charger with Full USB Compliance

Texas Instruments

Fully Integrated Switch-Mode 1-Cell Li-Ion Charger with Full USB Compliance RSS Sample
  • Darmowa próbka
MPN:
BQ24180
Producent:
TEXAS INSTRUMENTS
Dodany do bazy:
Ostatnio widziany:

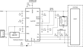
The bq24180 is a compact, flexible, high-efficiency, USB-friendly switch-mode charge management device for single-cell Li-ion and Li-polymer batteries used in a wide range of portable applications. The charge parameters is programmable using an I2C compatible interface. The bq24180 integrates a synchronous PWM controller, power MOSFETs, input current sensing and overvoltage protection, high-accuracy current and voltage regulation, and charge termination, into a small WCSP package.

The bq24180 charges the battery in three phases: conditioning, constant current and constant voltage. Charge current is programmable using the I2C interface. Additionally, the input current can be limited to a host programmable threshold to maintain maximum charge current from current-limited sources, such as USB ports. Charge is terminated based on user-selectable minimum current level. A software watchdog provides a safety backup for I2C interface while a safety timer prevents overcharging the battery. During normal operation, bq24180 automatically restarts the charge cycle if the battery voltage falls below an internal threshold and automatically enters sleep mode or high impedance mode when the input supply is removed. The charge status is reported to the host using the I2C interface. During the charging process, the bq24180 monitors its junction temperature (TJ) and reduces the charge current if TJ increases to 125°C. The bq24180 is available in 25-pin WCSP package.

Elecena nie prowadzi sprzedaży elementów elektronicznych, ani w niej nie pośredniczy.

Produkt pochodzi z oferty sklepu