elecena.pl

Standalone 1-5 cell Buck battery charge controller with 5V-24V input

Texas Instruments

Standalone 1-5 cell Buck battery charge controller with 5V-24V input RSS Sample
  • Darmowa próbka
MPN:
BQ24617
Producent:
TEXAS INSTRUMENTS
Dodany do bazy:
Ostatnio widziany:

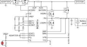
The BQ2461x is a highly integrated Li-ion, Li-polymer or Lead-acid switched-mode battery charge controller. The device offers a constant-frequency synchronous switching PWM controller with high-accuracy charge current and voltage regulation, charge preconditioning, termination, adapter current regulation, and charge status monitoring.

The BQ2461x charges the battery in three phases: preconditioning, constant current, and constant voltage.

Charge is terminated when the current reaches a minimum user-selectable level. A programmable charge timer provides a safety backup. The BQ2461x automatically restarts the charge cycle if the battery voltage falls below an internal threshold, and enters a low quiescent current sleep mode when the input voltage falls below the battery voltage.

Elecena nie prowadzi sprzedaży elementów elektronicznych, ani w niej nie pośredniczy.

Produkt pochodzi z oferty sklepu