elecena.pl

Voltage Protection for 3 to 6 Series Cell Lithium-Ion/Polymer Batteries

Texas Instruments

Voltage Protection for 3 to 6 Series Cell Lithium-Ion/Polymer Batteries RSS Sample
  • Darmowa próbka
MPN:
BQ77PL157A4225
Producent:
TEXAS INSTRUMENTS
Dodany do bazy:
Ostatnio widziany:

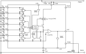
The bq77PL157 is a stackable overvoltage protection device for 3, 4, 5 or 6 series cell Li-Ion battery packs. This device incorporates a precise and accurate overvoltage detection circuit with preconfigured threshold limits. Additional features include the ability to stack multiple parts to monitor up to 18 series cells.

FUNCTION

Each series cell in a Li-Ion battery pack is compared to an internal reference voltage. If one cell reaches an overvoltage condition, the protection sequence begins. The bq77PL157 starts charging an external capacitor through the CD pin. When the CD pin voltage reaches 1.2 V, the OUT pin changes state and the LVO pin becomes active.

If multiple bq77PL157 devices are stacked, the LVIN pin of the next-lower device receives the LVO pin from the above device and similarly starts a shortened delay timer before activating its OUT pin. (No additional isolation or level-shift circuitry is required.) The lowest bq77PL157 in the string is used to activate a power MOSFET located in the low side of the power path.

Elecena nie prowadzi sprzedaży elementów elektronicznych, ani w niej nie pośredniczy.

Produkt pochodzi z oferty sklepu