4Kb EEPROM with single-wire HDQ interface and temperature sensor
Texas Instruments
RSS
Sample
Przejdź do sklepu »
- Darmowa próbka
- MPN:
- BQ2028
- Producent:
- TEXAS INSTRUMENTS
- Dodany do bazy:
- Ostatnio widziany:
Sugerowane produkty dla bq2028
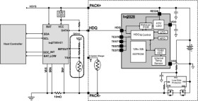
The Texas Instruments bq2028 serial 4Kb nonvolatile memory (EEPROM) with integrated temperature sensor and LDO linear regulator provides pack-side memory storage and temperature monitoring for a single-cell system-side battery fuel gauge solution such as the bq27505-E1.
The bq2028 communicates with the bq27505-E1 gauge over a single-wire HDQ interface with a minimal overhead protocol yet ensures error free data transfer.
Elecena nie prowadzi sprzedaży elementów elektronicznych, ani w niej nie pośredniczy.
Produkt pochodzi z oferty sklepu Texas Instruments