Overvoltage & Overcurrent Protection IC & Li+ Charger Front End Protection IC
Texas Instruments
RSS
Sample
- Darmowa próbka
- MPN:
- BQ24314C
- Producent:
- TEXAS INSTRUMENTS
- Dodany do bazy:
- Ostatnio widziany:
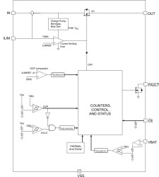
The bq24314C device is a highly integrated circuit (IC) designed to provide protection to Li-ion batteries from failures of the charging circuit. The device continuously monitors the input voltage, the input current, and the battery voltage. In case of an input overvoltage condition, the device immediately removes power from the charging circuit by turning off an internal switch. In the case of an overcurrent condition, it limits the system current at the threshold value, and if the overcurrent persists, switches the pass element OFF after a blanking period. Additionally, the device also monitors its own die temperature and switches off if it exceeds 140°C. The input overcurrent threshold is user-programmable.
The device can be controlled by a processor and also provides status information about fault conditions to the host.
Elecena nie prowadzi sprzedaży elementów elektronicznych, ani w niej nie pośredniczy.
Produkt pochodzi z oferty sklepu Texas Instruments