elecena.pl

150-mA, 16-V, low-dropout voltage regulator with enable and low VOUT

Texas Instruments

150-mA, 16-V, low-dropout voltage regulator with enable and low VOUT RSS Sample
  • Darmowa próbka
MPN:
LP2985LV-N
Producent:
TEXAS INSTRUMENTS
Dodany do bazy:
Ostatnio widziany:

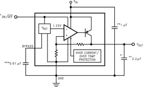
The LP2985LV-N is a 150-mA, fixed-output voltage regulator designed to provide high performance and low noise in applications requiring output voltages ≤ 2 V.

Using an optimized vertically integrated PNP (VIP) process, the LP2985LV-N delivers unequaled performance in all specifications critical to battery-powered designs: Ground Pin Current: Typically 825 µA at 150-mA load, and 75 µA at 1-mA load. Enhanced Stability: The LP2985LV-N is stable with output capacitor equivalent series resistance (ESR) as low as 5 mΩ, which allows the use of ceramic capacitors on the output.Sleep Mode: Less than 1-µA quiescent current when ON/OFF pin is pulled low.Precision Output: 1% tolerance output voltages available (A grade). Low Noise: By adding a 10-nF bypass capacitor, output noise can be reduced to 30 µV (typical).

For all available packages, see the orderable addendum at the end of the data sheet.

Elecena nie prowadzi sprzedaży elementów elektronicznych, ani w niej nie pośredniczy.

Produkt pochodzi z oferty sklepu