2A Peak Sink/Source DDR Termination Regulator with VTTREF Buffered Reference for DDR2/3/3L/4
Texas Instruments
RSS
Sample
- Darmowa próbka
- MPN:
- TPS51206
- Producent:
- TEXAS INSTRUMENTS
- Dodany do bazy:
- Ostatnio widziany:
Sugerowane produkty dla tps51206
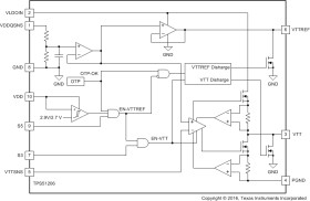
The TPS51206 device is a sink and source double date rate (DDR) termination regulator with VTTREF buffered reference output. It is specifically designed for low-input voltage, low-cost, low-external component count systems where space is a key consideration. The device maintains fast transient response and only requires 1 × 10-µF of ceramic output capacitance. The device supports a remote sensing function and all power requirements for DDR2, DDR3 and Low-Power DDR3 (DDR3L), and DDR4 VTT bus. The VTT current capability is ±2-A peak. The device supports all of the DDR power states, putting VTT to High-Z in S3 state (suspend to RAM) and discharging VTT and VTTREF in S4 or S5 state (suspend to disk).
The TPS51206 device is available in 10-Pin, 2 mm × 2 mm SON (DSQ) PowerPAD™ package and specified from –40°C to 105°C.
Elecena nie prowadzi sprzedaży elementów elektronicznych, ani w niej nie pośredniczy.
Produkt pochodzi z oferty sklepu Texas Instruments