3A Sink/Source DDR Termination Regulator w/ VTTREF Buffered Reference for DDR2, DDR3, DDR3L and DDR4
Texas Instruments
RSS
Sample
- Darmowa próbka
- MPN:
- TPS51200
- Producent:
- TEXAS INSTRUMENTS
- Dodany do bazy:
- Ostatnio widziany:
Sugerowane produkty dla vttref
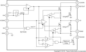
The TPS51200 device is a sink and source double data rate (DDR) termination regulator specifically designed for low input voltage, low-cost, low-noise systems where space is a key consideration.
The TPS51200 maintains a fast transient response and requires a minimum output capacitance of only 20µF. The TPS51200 supports a remote sensing function and all power requirements for DDR, DDR2, DDR3, DDR3L, Low-Power DDR3 and DDR4 VTT bus termination.
In addition, the TPS51200 provides an open-drain PGOOD signal to monitor the output regulation and an EN signal that can be used to discharge VTT during S3 (suspend to RAM) for DDR applications.
The TPS51200 is available in the thermally efficient 10-pin VSON thermal pad package, and is rated both Green and Pb-free. It is specified from –40°C to +85°C.
Elecena nie prowadzi sprzedaży elementów elektronicznych, ani w niej nie pośredniczy.
Produkt pochodzi z oferty sklepu Texas Instruments