elecena.pl

Automotive Grade 4.5-75V Wide Vin, Current Mode Non-Synchronous Buck Controller

Texas Instruments

Automotive Grade 4.5-75V Wide Vin, Current Mode Non-Synchronous Buck Controller RSS Sample
  • Darmowa próbka
MPN:
LM5088-Q1
Producent:
TEXAS INSTRUMENTS
Dodany do bazy:
Ostatnio widziany:

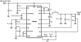
The LM5088 high voltage non-synchronous buck controller features all the necessary functions to implement an efficient, high-voltage buck converter using a minimum number of external components. The LM5088 can be configured to operate over an ultra-wide input voltage range of 4.5 V to 75 V. This easy-to-use controller includes a level-shifted gate driver capable of controlling an external N-channel buck switch. The control method is based upon peak current mode control utilizing an emulated current ramp. The use of an emulated control ramp reduces noise sensitivity of the pulse-width modulation circuit, allowing reliable control of very small duty cycles necessary in high input voltage and low output voltage applications. The LM5088 switching frequency is programmable from 50 kHz to 1 MHz.

The LM5088 is available in two versions: The LM5088-1 provides a ±5% frequency dithering function to reduce the conducted and radiated EMI, while the LM5088-2 provides a versatile restart timer for overload protection. Additional features include a low dropout bias regulator, tri-level enable input to control shutdown and standby modes, soft start, and oscillator synchronization capability. The device is available in a thermally enhanced 16-pin HTSSOP package.

Elecena nie prowadzi sprzedaży elementów elektronicznych, ani w niej nie pośredniczy.

Produkt pochodzi z oferty sklepu