elecena.pl

4.5-V to 15-V, 20-A synchronous buck controller

Texas Instruments

4.5-V to 15-V, 20-A synchronous buck controller RSS Sample
  • Darmowa próbka
MPN:
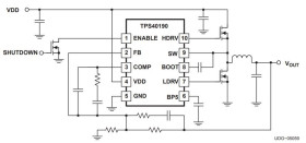
TPS40190
Producent:
TEXAS INSTRUMENTS
Dodany do bazy:
Ostatnio widziany:

The TPS40190 is a cost-optimized synchronous buck controller that operates from 4.5 V to 15 V nominally, and implements a fixed frequency voltage mode power supply. The controller uses an adaptive anti-cross conduction scheme to prevent both the high-side and the rectifier MOSFET to be turned on at the same time, preventing shoot through current in the two MOSFETs.

The controller also provides a short circuit protection threshold that is user selectable between one of three values. The protection level is set with a single external resistor connected from COMP to GND. During start-up, the impedance connected to COMP is sensed, and the information is decoded to select one of the three thresholds. When the controller senses an output short circuit, both MOSFETs are turned off and a timeout period is observed before attempting to restart. This provides limited power dissipation in the event of a sustained fault.

The TPS40190 provides strong drivers to minimize switching losses in the power stage, reducing heat build up in the MOSFETs and allowing larger MOSFETs to be used without undue switching time penalty.

Elecena nie prowadzi sprzedaży elementów elektronicznych, ani w niej nie pośredniczy.

Produkt pochodzi z oferty sklepu