4.5-V to 18-V, 20-A, 300-kHz synchronous buck controller with power good
Texas Instruments
RSS
Sample
- Darmowa próbka
- MPN:
- TPS40193
- Producent:
- TEXAS INSTRUMENTS
- Dodany do bazy:
- Ostatnio widziany:
Sugerowane produkty dla of100
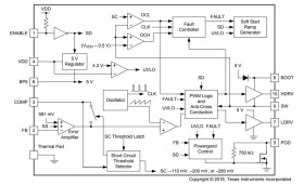
TPS40192 and TPS40193 are cost-optimized synchronous buck controllers that operate from 4.5 V to 18 V input. These controllers implement a voltage-mode control architecture with the switching frequency fixed at either 600 kHz (TPS40192) or 300 kHz (TPS40193). The higher switching frequency facilitates the use of smaller inductor and output capacitors, thereby providing a compact power-supply solution. An adaptive anti-cross conduction scheme is used to prevent shoot through current in the power FETs.
Short circuit detection is done by sensing the voltage drop across the low-side MOSFET when it is on and comparing it with a user selected threshold of 100 mV, 200 mV or 280 mV. The threshold is set with a single external resistor connected from COMP to GND. This resistor is sensed at startup and the selected threshold is latched. Pulse-by-pulse limiting (to prevent current runaway) is provided by sensing the voltage across the high-side MOSFET when it is on and terminating the cycle when the voltage drop rises above a fixed threshold of 550 mV. When the controller senses an output short circuit, both MOSFETs are turned off and a timeout period is observed before attempting to restart. This behavior provides limited power dissipation in the event of a sustained fault.
Elecena nie prowadzi sprzedaży elementów elektronicznych, ani w niej nie pośredniczy.
Produkt pochodzi z oferty sklepu Texas Instruments